


The poor man’s Swiss Army Knife for RF work is the DIP METER, the modern day version of GDO – the
instrument which made its mark when, way back then, only a few fortunate ones owned a frequency
counter.
This project goes back to the mid 1990’s, when VU2EM (OM Avinash-da) fired up local hams to pool
their knowledge and skills to home brew whatever they could dare to – starting from simple wave
meters up to even a home brew VHF repeater using a hand-crafted duplexer (by VU2RAR -OM Ronju).
This is a variation of the project for which a PCB was developed and made available during the 1996
Kolkata HamFest.
The components and values used here are only indicative and there is a lot of scope for
experimentation to optimise the instrument – that is what amateur radio is all about – trying to mend
something even if isn’t broken.
The main job in this project is winding the sets of coils to cover as much part of the radio spectrum as
possible in slightly overlapping ranges. Select as thick wires as practicable to get a good Q-factor.
Hypodermic syringes come in a variety of sizes and make great coil formers. Use the best quality
capacitors that you can get.
Now, a very sketchy explanation for those who have just recently got addicted to this king of hobbies.
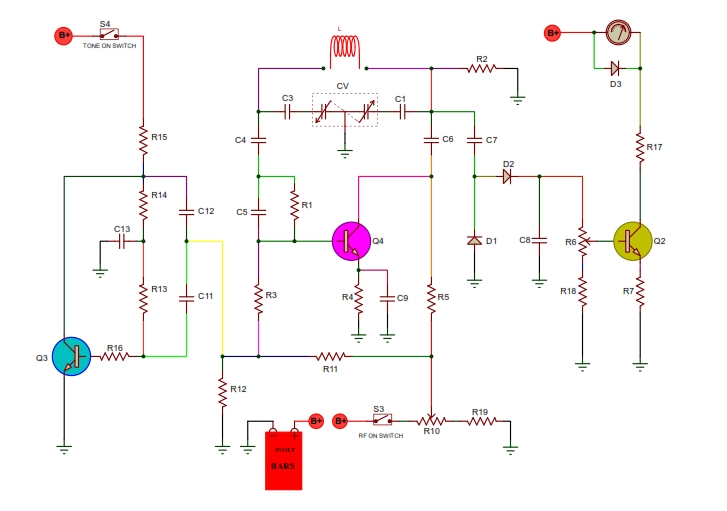
The heart of the instrument is the variable power and frequency Colpitts RF oscillator built around
transistor Q4, ‘L’ and C1, CV, C3 combination.
The idea is to select a low power RF transistor with a reasonably high transition frequency and gain.
An air dielectric gang capacitor would have been invaluable in extending the range of the instrument,
but not being freely available, we have to settle for the 2J type. If you can get hold of any that fits, it is
to your advantage.
Coming to the metering section, the RF oscillation level is sampled, rectified and amplified by the
diode pump (D1 & D2) and Q2 to drive a sensitive moving coil meter. And, by the way, D3 is used as a
clamping diode to protect the very sensitive and delicate meter from over voltages.
Using high speed germanium diodes for D1 & D2 and a low power, high gain transistor for Q2 helps in
achieving high sensitivity, specially when using the instrument as a wave meter.
And now for the working.
When we have the RF oscillator running at any frequency, as set by the our instrument’s tank circuit
built around ‘L’ and C1, CV, C3 combination, we have some level of oscillation as indicated by the
meter.
Now, if we were to bring an un-powered test tank circuit tuned to the same frequency close to the
coil ‘L’ of the instrument, this test tank will resonate and absorb substantial power from our
instrument’s oscillator and our meter indication would DIP, and hence the name DIP METER. Stronger
the resonance, more the dip.
Conversely, if we switch off our RF oscillator circuit, the metering section gets fed with only whatever
negligible ambient RF is being absorbed by our instrument’s tank circuit built around ‘L’ and C1, CV, C3
combination, which is inadequate to cause any meter reading.
Now, if there is a RF source of the same frequency close by, our instrument’s tank circuit will resonate,
and this will show up on our meter. So we also have a Variable Frequency Field Strength Meter.
Stronger RF gives higher deflection on the meter.
Finally, since we do have a RF oscillator in our instrument, we can modulate this oscillator using an
audio frequency oscillator built around Q3 and we have a poor man’s Modulated RF Signal Generator.
That is about all there is to it – happy tinkering and experimenting.

